











住房和城乡建设部关于发布国家标准
《建筑与市政工程抗震通用规范》的公告
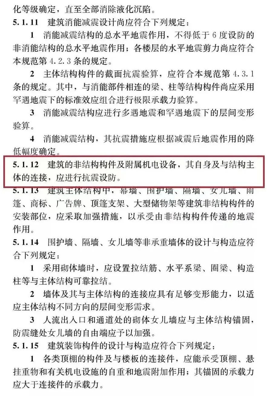
现批准《建筑与市政工程抗震通用规范》为国家标准,编号为GB 55002-2021,自2022年1月1日起实施。本规范为强制性工程建设规范,全部条文必须严格执行。现行工程建设标准相关强制性条文同时废止。现行工程建设标准中有关规定与本规范不一致的,以本规范的规定为准。 根据要求,《建筑机电工程抗震设计规范》以下条文被废止:




















抗震支架安装实例









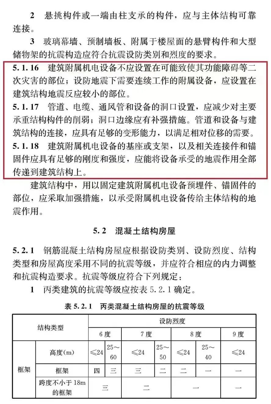
《建筑与市政工程抗震通用规范》GB55002解读,抗震支架规范是降低了要求吗? 对新规和机电抗震相关的以下这几条条文的理解如下: 1.0.2 抗震设防烈度6度及以上地区的各类新建、扩建、改建建筑与市政工程必须进行抗震设防,工程项目的勘察、设计、施工、使用维护等必须执行本规范 解读:本次改版增加了市政工程这块的抗震设防、工程项目新增了勘察和维护都必须执行新的标准,跟之前的标准相比需进行抗震设防的范围更广了。 5.1.12 建筑物的非结构构件及附属机电设备,其自身及与结构主体的连接,应进行抗震设防 解读:建筑物的非承重墙体、附属机电设备比如风机系统等应该进行抗震设防。 5.1.16 建筑物附属设备不应设置在可能致使其功能障碍等二次灾害的部位;设防地震下需要连续工作的附属设备,应设置在建筑结构地震反应较小的部位 解读:对抗震支架等抗震设施的设置部位进行了要求,要求不应设置在可能致使其功能障碍等二次灾害的部位(例如非承重墙体),设防地震下需要连续工作的附属设备(例如风机)等,应设置在建筑结构地震反应较小的部位(如梁柱等不易震动晃动的结构体)等。 5.1.17 管道、电缆、通风管和设备的洞口设置,应减少对主要承重结构构件的削弱;洞口边缘应有补强措施。管道和设备与建筑结构的连接,应具有足够的变形能力,以满足相对位移的需要 解读:在管道、电缆、通风管和设备的洞口边缘应有补强措施,如增设承重结构体,可以减少在此类部位附近抗震支架的设置,优化资源配置。管道和设备与建筑结构的连接,应具有足够的变形能力,可以在地震时承受更大的地震力。 5.1.18 建筑附属机电设备的基座或支架,以及相关连接件和锚固件应具有足够的刚度和强度,应能将设备承受的地震作用全部传递到建筑结构上 建筑结构中,用以固定建筑附属机电设备预埋件、锚固件的部位,应采取加强措施,以承受附属机电设备传给主体结构的地震作用。 解读:对于抗震措施连接生根的要求更加严格,提出了更加细化的要求以及必要的加强措施,相关连接件和锚固件必须具有足够的刚度和强度以承受附属机电设备传给主体结构的地震作用。 总结 本次住建部发布的新规对建筑中哪些要做抗震设防,抗震设防做在哪,怎么做,进行了更全面更严格的要求,有利于抗震支架行业更加规范的发展!